中足联:中超国内球员薪酬上限500万元税前,外援薪酬封顶300万欧元税前
发表时间:2025-12-04 15:02:33 浏览:0
据足球报报道,12月3日下午,中足联发布《中国足球职业联赛俱乐部财务约定指标》,对职业俱乐部一线队球员薪资做出了详细规定:中超俱乐部国内球员个人薪酬不得超过500万元(税前),中甲
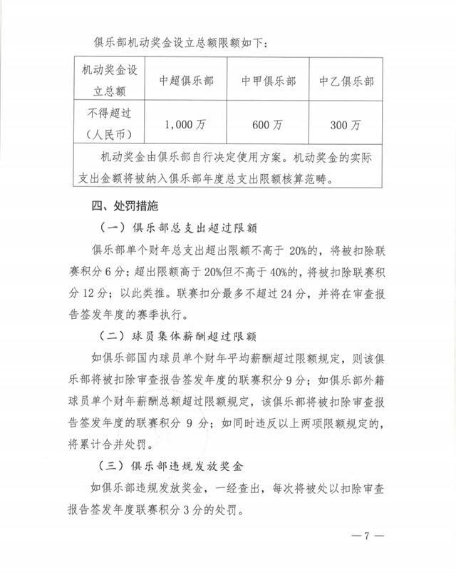
据足球报报道,12月3日下午,中足联发布《中国足球职业联赛俱乐部财务约定指标》,对职业俱乐部一线队球员薪资做出了详细规定:
中超俱乐部国内球员个人薪酬不得超过500万元(税前),中甲国内球员个人薪酬不得超过300万元(税前),中乙国内球员个人薪酬不得超过120万。
中超俱乐部外援个人薪酬不得超过300万欧元(税前),中甲俱乐部外援个人薪酬不得超过150万欧元(税前)。
中超俱乐部外援薪酬总额不得超过1000万欧元(税前),中甲俱乐部外援薪酬总额不得超过400万欧元(税前)。中超俱乐部国内球员平均薪酬限额不得超过500万元(税前),中甲国内球员平均薪酬限额不得超过300万元(税前),中乙国内球员平均薪酬限额不得超过50万元(税前)。
至于入籍球员,各俱乐部可自行选择本俱乐部的入籍球员按照国内球员或外籍球员标准执行相应的薪酬限额(包括球员个人薪酬限额、国内球员平均薪酬限额或外籍球员薪酬总额),并在中足联或中足联授权机构备案,如中超俱乐部选择本俱乐部的入籍球员按外籍球员标准执行薪酬限额,则外籍球员单个财年薪酬总额上限增加200万欧元,同时除入籍球员外的外籍球员薪酬总额不得超过(税前欧元)1.000万:中甲俱乐部选择本俱乐部的入籍球员按外籍球员标准执行薪酬限额,则外籍球员单个财年薪酬总额上限增加80万欧元,同时除入籍球员外的外籍球员薪酬总额不得超过(税前欧元)400万。








来源 九派新闻 北京日报 足球报 D21
推荐新闻
- 记者陈永报道12月5日,中足联发布了中超、中甲和中乙三级联赛数据,球市疯狂和年轻球员表现出色成为最大的亮点:...发表于: 12-07 09:21
- 2025赛季足协杯决赛一触即发,北京国安哀兵出战,河南队那边势在必得,两强相遇勇者胜。这次又是谁将笑到最后呢?决...发表于: 12-06 20:33
-
- 据足球报报道,12月3日下午,中足联发布《中国足球职业联赛俱乐部财务约定指标》,对职业俱乐部一线队球员薪资做...发表于: 12-04 15:02
- 中国足坛每当出现天才的年轻球员,就会被狠狠地使用,例如以前的黄紫昌和现在的王钰栋。王钰栋刚刚入选2025赛季...发表于: 12-04 09:10
- 12月3日下午,中足联发布《中国足球职业联赛俱乐部财务约定指标》,对俱乐部总支出限额、一线队球员薪资、俱乐...发表于: 12-04 09:09
- 当“北京国安1-2不敌河内出局”,“上海海港主场0-3惨败泰国球队”“上海申花两赛季亚冠多场不胜”……当这些...发表于: 12-03 14:47
- 中超25赛季结束,各家俱乐部也将进入引援补强,阵容调整等工作中。本期作品,盘点下因本赛季表现出色或将拿下大合...发表于: 12-02 20:42
- 曝中超球队普遍存在高额欠税行为,本质原因就三个字:伪职业文/姜诗华每到年终岁尾,对于中超俱乐部而言,能否顺利...发表于: 12-02 14:47
- 日前,津门虎主力谢维军接受了媒体专访,在这次专访中他首次提到客串踢中卫的心路历程。谢维军首先表示他刚开始...发表于: 12-01 20:47
录像/集錦
- 足球录像
- 篮球录像
- 足球集锦
- 篮球集锦
-
法甲 12-07 04:05
-
意甲 12-07 03:45
-
法甲 12-07 02:00
-
西甲 12-07 01:30
-
德甲 12-07 01:30
-
英超 12-07 01:30
-
意甲 12-07 01:00
-
法甲 12-07 00:00
-
西甲 12-06 23:15
-
英超 12-06 23:00
-
英超 12-06 23:00
-
英超 12-06 23:00
-
英超 12-06 23:00
-
英超 12-06 23:00
-
德甲 12-06 22:30
-
CBA 12-06 17:00
-
CBA 12-06 15:30
-
CBA 12-06 15:00
-
CBA 12-06 15:00
-
NBA 12-06 10:30
-
NBA 12-06 09:00
-
NBA 12-06 08:00
-
CBA 12-05 15:30
-
NBA 12-05 08:00
-
WCBA 12-04 19:30
-
CBA 12-04 15:30
-
CBA 12-04 15:00
-
NBA 12-04 09:00
-
NBA 12-04 08:00
-
CBA 12-03 17:00
-
法甲 12-07 04:05
-
西甲 12-07 04:00
-
意甲 12-07 03:45
-
法甲 12-07 02:00
-
德甲 12-07 01:30
-
法甲 12-07 00:00
-
西甲 12-06 23:15
-
英超 12-06 23:00
-
德甲 12-06 22:30
-
德甲 12-06 22:30
-
德甲 12-06 22:30
-
德甲 12-06 22:30
-
意甲 12-06 22:00
-
西甲 12-06 21:00
-
法甲 12-06 04:00
-
比赛集锦 12-06 17:00
-
比赛集锦 12-06 15:30
-
比赛集锦 12-06 15:00
-
比赛集锦 12-06 15:00
-
比赛集锦 12-06 10:30
-
比赛集锦 12-06 09:00
-
比赛集锦 12-06 09:00
-
比赛集锦 12-06 09:00
-
比赛集锦 12-06 09:00
-
比赛集锦 12-06 08:30
-
比赛集锦 12-06 08:30
-
比赛集锦 12-06 08:30
-
比赛集锦 12-06 08:30
-
比赛集锦 12-06 08:30
-
比赛集锦 12-06 08:00
热门标签
- 足球
- 篮球

